agent gateway platform

  • The agent gateway platform is a springboot application written in kotlin. The core workflow engine is the open-source flowable library, a BMPN compatible workflow engine.

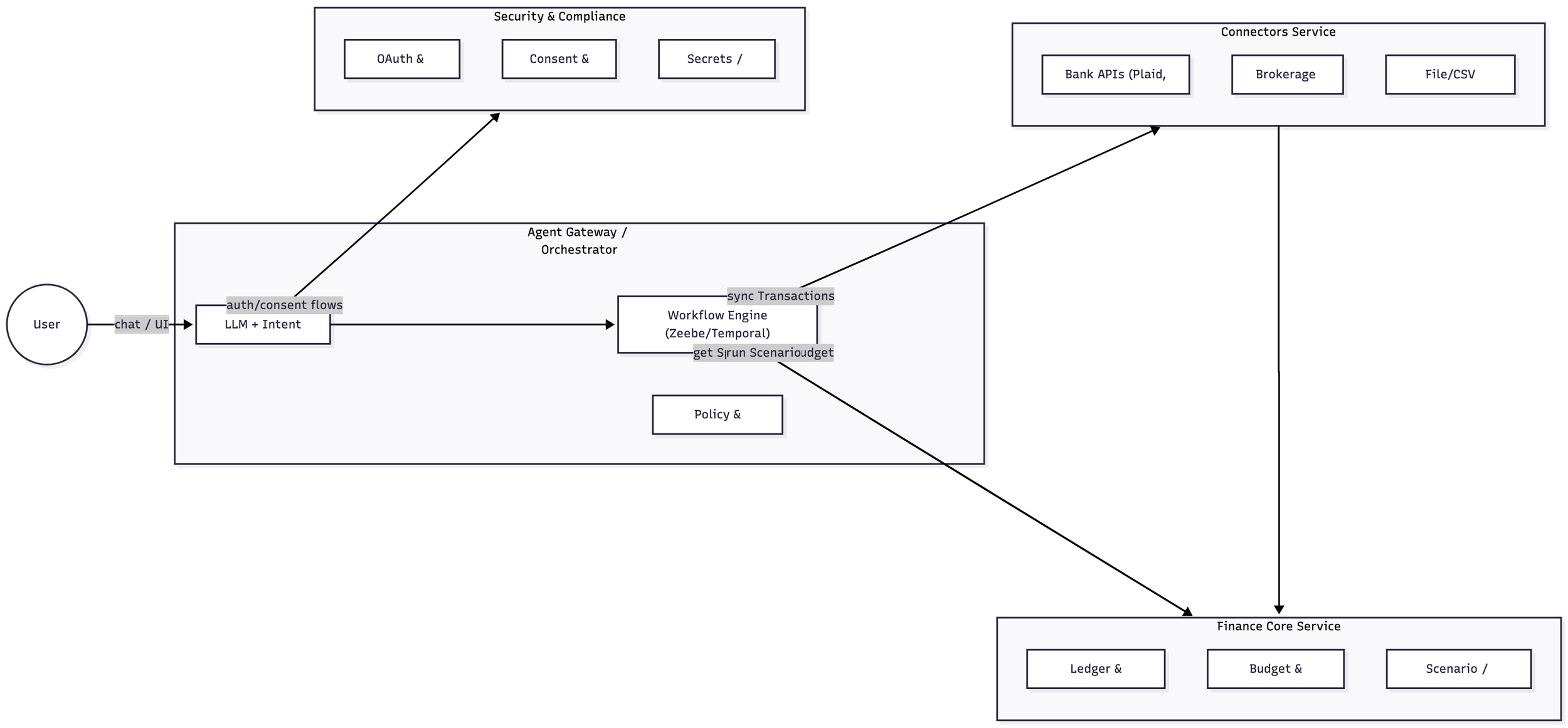
    Applications are implemented as agent entities that trigger a BPMN workflow. Workflows encapsulate delegate processes for custom actions including security, ETL, analytics or LLM prompts.

  • The core platform may be tailored or extended for specific use cases.

    My focus in on an agent application that maintains a real property ownership graph for studies regarding Limited Liability Corporations (LLCs) and rental housing quality.

    A simple home budgeting workflow is provided as a reference implementation.

agent platform

  • bpmn workflow agents

  • role based access control

  • external data source ETL and MCP

  • custom llm augmentation and analytics

web and sms integration

registry-based agent launcher api

web or sms adapter-based user access

unstructured voice or text workflows

auditable access management